私募基金

2026年开年,AI圈被一只“红色龙虾”彻底引爆。OpenClaw凭借“让AI真正干活”的能力迅速走红全球。
而在金融投资领域,另一类“自动干活”的系统早已存在多年——量化投资模型。它们24小时监控市场,在毫秒间完成交易决策,管理着数以亿计的资金,是华尔街和国内私募圈的“隐形操盘手”。
一个有趣的问题就此浮现:当这只新晋走红的“AI龙虾”遇上老牌劲旅“量化模型”,它们之间究竟是何种关系?是同类,是搭档,还是根本不在一个维度?
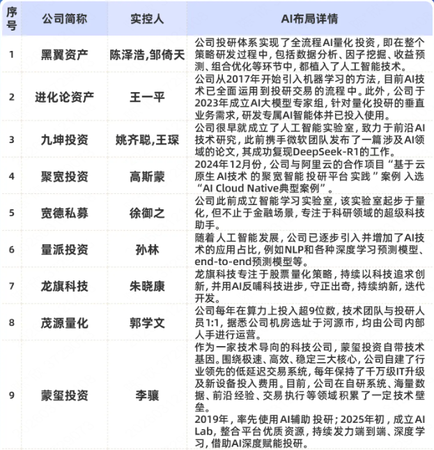
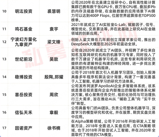
图1:国内百亿私募相关AI布局


免费帮助投资人进行私募产品分析,100万起投优质产品推荐,欢迎添加微信yxxz798
“量化模型”与“AI龙虾”的相似基因
无论是量化投资模型,还是OpenClaw“AI养龙虾”,其核心底层逻辑高度一致:都以数据为核心输入,以AI算法为运算核心,通过对数据的分析、挖掘,实现自主决策或任务执行,本质都是“用机器替代人工”,降低人为误差。
从系统科学的角度审视,量化投资模型与OpenClaw都属于“输入-处理-输出”的自动化闭环系统,遵循着惊人的相似逻辑。
1.核心架构的对应关系
量化投资模型是一个复杂的系统工程。量化交易包括盈利模型、风险模型、交易成本模型、投资组合构建模型和执行模型等多个组成部分。盈利模型通过对历史数据的分析预测未来,风险模型控制敞口暴露,交易成本模型确保收益不被摩擦成本侵蚀,最终通过组合优化形成交易决策。
OpenClaw的架构与之形成巧妙对应。作为一个开源的个人AI助手平台,OpenClaw的核心在于将大语言模型的认知能力与本地系统的执行能力深度融合。其Agent拥有SOUL.md(个性化提示词)、TOOLS.md(工具权限清单)、MEMORY.md(用户记忆文档)等核心配置文件,分别对应着量化模型中的“策略逻辑”、“执行约束”和“历史数据”。
2. “因子”与“技能”的共性
量化投资的核心是寻找“好因子”——那些与资产涨跌幅高度相关、能持续区分股票优劣的选股标准。因子挖掘是量化管理人的日常工作,需要从海量数据中淘洗出真正有预测能力的信号。
OpenClaw同样强调“技能化沉淀”。近日,百亿级量化私募喜岳投资发布阿波罗ApolloAI企业多智能体系统,该系统是喜岳投资面向企业内部推出的智能体体系化解决方案,核心聚焦任务交付、组织化协同与可治理执行三大需求,旨在推动AI从“辅助工具"向“实干伙伴"转型。
公司将内部积累的工作方法、流程规范封装为可复用的“技能”模块,这些模块如同乐高积木,可以被不同的智能体灵活组合。无论是量化的因子还是OpenClaw的技能,本质上都是知识的模块化与复用——将有效的经验固化下来,让系统能够反复调用。

进化方式的趋同
量化投资模型与OpenClaw,都不是“一劳永逸”的工具,而是需要持续优化、迭代的系统,二者均遵循“输入—处理—输出—反馈—优化”的闭环运行逻辑,通过不断调整参数、修正偏差,提升运行效率和准确性。
量化模型需要持续迭代。研究员需要不断开发新因子、优化参数,并通过历史数据回测验证有效性。山西证券的研究报告强调,模型存在失效风险,由于模型构建、参数估计等方面存在不确定性,可能导致预测结果与实际情况产生显著偏离。
OpenClaw同样通过社区共享实现进化。用户在使用中让AI自动总结经验形成新“技能”,或从社区下载他人共享的技能包。这种“持续学习、优化与经验积累”的进化路径,与量化策略的迭代逻辑如出一辙。
图2:AI"养龙虾”与量化模型相似基因

免费帮助投资人进行私募产品分析,100万起投优质产品推荐,欢迎添加微信yxxz798
除此之外,无论是量化投资模型,还是OpenClaw,其运行效果都高度依赖算力和算法优化—算力决定了数据处理的速度,算法优化决定了决策或执行的准确性,二者缺一不可。
“量化模型”与“AI龙虾”的区别有哪些?
尽管底层逻辑相似,但量化模型与OpenClaw在技术原理、功能定位和应用场景上存在根本性差异。
1.技术区别:数学建模 vs 语言模型
量化投资模型本质上是数学统计模型,核心是通过对历史数据的分析来预测未来价格走势,需要处理盘口订单流、进行各种数学建模、分析多因子数据等。
OpenClaw的本质是基于大语言模型的智能体框架,核心是将大语言模型的认知能力与本地系统的执行能力深度融合。
关键区别点:量化模型是数学公式驱动的统计预测系统,OpenClaw是语言模型驱动的任务执行系统。
2.角色定位:决策者 vs 执行者
量化模型是决策主体。它基于数学和统计规律生成交易信号,决定买卖什么、买卖多少、何时买卖。盈利模型会“在追求利润、控制风险和控制相关交易成本之间进行平衡,从而给出一个相对更优的投资组合”。
OpenClaw则是执行工具。它的核心价值不是生成决策,而是代表用户执行任务——收发邮件、管理日程、操作软件。当OpenClaw被用于金融场景,它扮演的是“手脚”角色,帮助用户抓取数据、生成报表、执行代码,但决策权或仍在人类手中。
3.风险特征:模型失效 vs 安全失控
量化投资的主要风险是内生性的模型风险。策略基于历史数据建模,当市场运行模式突然改变时,模型就会失效。此外,同类策略的资金聚集也会导致拥挤交易,稀释超额收益。这些都是金融系统内部的、与策略本身相关的风险。
OpenClaw的风险则是外生性的安全失控。奇安信安全专家汪列军指出,OpenClaw存在四大风险:权限失控风险、插件中毒风险、远程入侵风险、数据隐私泄露风险。由于OpenClaw需要读取本地文件、浏览记录甚至代码库来完成任务,一旦配置不当或被恶意诱导,所有敏感数据将直接暴露。
图3:AI“养龙虾”与量化模型差异对比

免费帮助投资人进行私募产品分析,100万起投优质产品推荐,欢迎添加微信yxxz798
结语:平行的进化,交汇的未来
简单来说,量化模型像是为你自动执行交易策略的“专家系统”,而OpenClaw则进化成了能替你思考和执行各类任务的“通用数字员工”。两者都是通过“喂养”数据和指令,来换取特定的“产出”。
它们在本质上是同一类事物——都是人类为了将复杂的决策和执行过程自动化、智能化而创造的“控制论系统”。量化模型是金融市场的自动化专家,而OpenClaw是数字世界的自动化执行者。
在“龙虾”替你干活的时代,保持独立判断、理解工具边界、防范新型风险,或许是我们最需要修炼的内功。毕竟,无论是量化模型还是AI助手,它们最终都只是工具——决策的责任、风险的承担、收益的归属,终究掌握在人类自己手中。
除了本网站,也可关注公众号【风险手记】,获取金融领域实时资讯 —— 信托城投违约动态、各行业实时消息、某平台暴雷预警、私募量化相关内容,每日推送,帮你第一时间规避投资风险、捕捉行业机会。
私募配置愁筛选、怕踩合规坑、缺专业方向?
【扫码添加微信】,拉入高净值专属私募交流群,
与同频伙伴共探优质标的、拆解风险壁垒、优化资产配置

评论专区
Comment area推荐产品
product新闻资讯
information
Securities industry
Trust financing
Bank financial management
友情链接:
微信公众号
官方微信
产品小程序
















