信托风险
Trust financing一、背景
2021年中,以恒大集团为代表的房地产企业开始爆出流动性危机事件,后民营房地产企业流动性风险不断发展蔓延,致多地项目停工、交房不能,购房消费者的权益受损,增加了社会不稳定因素,也使得参与房地产项目融资的金融机构及类金融机构深陷其中,该类机构开始纷纷以各种方式寻求自救。
2022年初,监管机构对以收购、经营、处置不良资产为主业的资产管理公司(AMC)加强监管指导,要求其积极参与当前存在经营困境的房地产行业的市场化、法制化救助,加速相关困境房地产企业的资产处置进度,促进风险化解和市场出清,服务实体经济,服务民生保交付。
2022年10月,银保监会下发的《关于调整信托业务分类有关事项的通知》将信托业务划分为资产管理信托、资产服务信托、公益/慈善信托三大类。其中,又将资产服务信托分为行政管理受托服务信托、资产证券化受托服务信托、风险处置受托服务信托、财富管理受托服务信托等四种子业务类型。风险处置受托服务信托正式成为一种具有法定名称的信托业务类型。
至2022年11月,由地方救助力量、金融机构、专业资产管理公司参与主导的房地产纾困保交楼行动在各地展开,并已取得一定效果。过程中,根据房地产企业的自身特点、项目业态、开发进度、项目公司债权人的种类、数量等,房地产业务的纾困方式、路径会有多种设计。本文站在信托公司的角度,对信托服务房地产纾困的具体业务细节进行再探讨。
二、风险处置受托服务信托的在房地产纾困业务中的适用
风险处置受托服务信托,是指信托公司作为受托人,接受面临债务危机、处于重组或破产过程中的企业(困境企业或风险主体)或其他利益相关方委托,为提高风险处置效率,维护风险主体各相关方利益,最终实现向债权人偿债目的而设立的资产服务信托。根据困境企业的风险处置所处的阶段,将基于未进入司法破产重整程序的风险主体成立的风险处置受托服务信托称为企业市场化重组受托服务信托,将基于已经进入司法破产重整程序的风险主体成立的风险处置受托服务信托称为企业破产受托服务信托。本文所涉及的房地产项目纾困业务,主要是基于企业市场化重组的前提下进行探讨。
(一)风险处置受托服务信托在房地产项目纾困中的作用
资产服务信托业务着重强调信托制度的功能价值,即信托制度在账户管理、财产独立、风险隔离等方面的制度优势和信托公司在资产流转,资金结算,财产监督、保障、传承、分配等方面的受托服务能力。作为资产服务信托大类中的风险处置受托服务信托,其在房地产纾困业务中的作用是利用信托的资产隔离功能,实现项目公司资产与困境地产企业母公司的资产隔离,防止后续困境地产企业母公司危机持续导致破产重整对项目公司的殃及,为房地产单体项目的闭环纾困隔离出可行的操作空间。
(二)风险处置受托服务信托在困境地产项目中的适用条件
1、困境地产项目应可以通过项目公司股权变动实现资产隔离
实现困境地产项目与房地产母公司的资产隔离,是对困境地产项目进行后续纾困操作的前提。若项目公司成立久远,其名下的项目涉及众多,各项目的拿地、融资、建设、开盘、清盘时间进度不一,各项目涉及区位跨度大,去化速度参差不齐,项目公司股权结构复杂,股东之间一致意见达成机制混乱,则困境地产项目实现资产隔离的难度较大。当前,很多大型的房地产公司为融资、核算方便,在各地进行房地产市场开拓时,通常会针对一个项目成立一个新的项目公司,这种情况就比较容易通过项目公司股权变动实现资产隔离,为纾困业务中提供操作便利。
2、项目公司的股东及债权人可就项目纾困事宜自愿达成一致
对房地产项目进行纾困,实质上是一次关于项目公司的资产重整和债务重组,是项目公司股东与债权人的一次权利处分,意味着原股东权益及债权人利益可能因纾困受损。纾困过程中,需要将原股东的股权隔离至风险处置受托服务信托,过户至信托公司名下,原股东的股东权利终止,这需要项目股东达成一致决议。纾困过程中,需要引入纾困资金,该类资金是在项目公司出现流动性问题的情况下的救助资金,在退出安排上,理应赋予其后进先出的优先权。这种安排,需要原有的债权人达成一致意见。纾困过程中,若股东及债权人任何一方无法就上述事宜达成一致,则纾困业务无法有效推动。
3、项目所在地的政策允许项目公司股权变动
在房地产市场繁荣早期,为防止开发商通过股权转让方式变相炒地,有地方出台了限制房地产项目公司进行股权转让的规定,在纾困项目中,要对项目公司所在地的政策进行了解,对于有限制的地方,要与当地有关机构进行沟通。纾困项目对于项目属地人民安居、社会稳定意义重大,对困境项目“保开工、保交付”已经成为维稳的一个重要措施,以此为出发点与当地政府进行沟通,应该能够得到支持。
4、项目终端产品的待售总量及去化速度可保证纾困方退出安排的实现
纾困方为困境项目提供的是一定期限的资金及管理等救助,深陷流动性危机的项目,最终还是要通过项目自身的流动性实现纾困方、债权方、股东方的退出。因此,若从经济的角度选择纾困项目,需要考量困境项目终端产品在所在区域的市场需求,要对区域市场行情进行研判,在留有余地的前提下,确保所选择的纾困项目有实现纾困资金逐步按计划退出的可行性,争取实现各方利益的最大化。若从纯粹的救助保交付、维护社会稳定的角度去纾困,此条件可以忽略。
三、房地产项目纾困的意义及方式
(一)房地产项目纾困的意义
近年来,为遏制房地产领域投资的无序扩张,国家在房地产领域加大了调控力度,旨在引导房地产走向健康发展之路。新冠疫情影响的叠加,使得自2020下半年,房企流动性逐渐承压,部分房企特别是一些民营房企开始出现流动性问题,有些知名房地产企业甚至爆发比较严重的流动性危机,并有不断蔓延之势。2021年下半年,央行率先发声,随后各部委开始联合表态“稳地产”,2022年3月,中央金融委明确提出了“防范化解房地产市场风险”,至此一系列的纾困政策已在路上。
房地产的健康发展关乎民生福祉、社会稳定,由各地政府主导,金融机构参与,房地产商配合的复工、复产、保交楼工作已经在展开。在当前阶段,房地产领域的纾困工作是稳经济、稳民生的大事,金融机构、全国及地方AMC企业参与房地产领域的纾困工作是服务实体经济的必然要求。
(二)单体项目纾困是信托参与房地产项目纾困的理想方式
爆发流动性危机的房地产企业多为全国性大型房地产企业,该类企业横向布局全国主要区域,纵向布局一、二、三线甚至四线城市,各项目所在地的市场情况千差万别。同时,地产商为了更多地占领市场,将资金杠杆运用到极致,使整体资金盘子流动性紧绷,任何一个环节、市场出问题,这种全国性房地产商的资金链就会出问题。而目前,也正是这样的房地产商整体上出现了流动性问题。
由于问题房地产商资产体量巨大,有些还涉足房地产以外的行业,从房地产集团层面整体上纾困需要动用的资源不是单个或几个金融机构可以做到的。单个地产项目一般来讲股权结构相对简单,项目情况清晰,债权债务可有效梳理,且比较容易与集团母公司资产进行破产隔离,因此,选择单体项目逐个纾困,是解决困境地产项目当务之急的必然选择。
在操作的可行性上,就像恒大、融创、佳兆业这种大型综合性房企,在运用风险处置受托服务信托时,如果在集团层面对该主体开发的地产项目进行一揽子打包解决,由于各个项目的债权人不同、购房消费者不同、项目业态不同、工程进度不同、市场环境不同、去化速度不同等原因,可能会在信托操作层面的导致出现简单问题复杂化的情况。房地产项目所在地市场环境好的项目的债权人,肯定不愿意跟市场环境差的项目的债权人作为同等层级的受益人;纾困方介入时,一揽子判断多个项目的参与可行性,难度肯定要大于判断单一项目的参与可行性。
四、信托参与房地产项目纾困的操作过程
(一)整体信息的梳理
1、了解项目公司的股权状况
要了解项目公司的股权结构,单一股东股权结构的项目公司在纾困操作上优于两个以上股东的股权结构。如果项目公司前期涉及明股实债类型的前期融资业务,项目公司股权结构中往往会有资金提供方的身影。还要了解股权转让是否因有质押受限的情况。有些房地产商在各地并购过程中,会在项目公司保留当地小股东的一些股权,要了解该类股东的纾困意愿。同时,要了解项目公司注册资本是否实缴,预防未实缴注册资本的法律风险。
2、了解项目公司的债权债务情况
要了解项目公司的真实债权债务,包含名为股权实为债权的情形,明确项目公司应当承担的所有还款义务。项目公司本身的或有负债,可能会从项目公司内部击穿信托的资产隔离,破坏风险处置受托服务信托的结构搭建,影响独立出来的纾困环境。因此,要了解项目公司本身的或有负债可能性,若无法做出有效尽调,且无法取得股东方和债权人的有效保证,无法得出盖然性结论,建议放弃该项目。
3、了解项目公司的项目运营情况
了解困境项目业态及整体规划、开发所处阶段,项目证照及审批流程是否齐全、完备,项目建设进度及去化程度,项目整体预算及投入情况,项目所在地的市场情况,限促销政策等。了解项目出现困境的原因,分析项目纾困挽救成功的可行性,进行敏感性分析,对困境地产项目的经济可行性进行判断。
(二)纾困方及信托公司的介入
1、资产管理公司是理想的纾困方
对困境地产项目的纾困,需要纾困方具备不良资产运作的经验,并且有相应的流动性输出能力,还需要有对困境地产项目进行操盘运营或者引入操盘运营方的号召力。全国性及地方AMC公司,目前已经被监管机构鼓励进行困境地产项目的救助。这些公司具有不良资产收购、处置、运营及困境企业救助的经验,具有强大的资本实力,也具有救助困境企业履行支持实体经济责任的意愿,其本身对于房地产项目操盘具有经验,且引入操盘方也不存在障碍。因此,全国性及地方AMC公司是理想的纾困方。过程中,全国性及地方AMC公司可以根据自身资金状况和项目操作需要,通过特殊目的载体引入社会专业投资者的资金参与房地产项目纾困。
当然,有些轻资产运营的房地产企业,也在寻求房地产项目纾困,该类机构,主要以提供轻资产服务为主,可提供的资金数量有限。该类机构可以作为资金提供方的服务机构,与纾困资金一同进入困境地产项目。
2、达成通过风险处置受托服务信托方式进行纾困的意向
当纾困方对困境项目进行基本情况尽调,并形成通过风险处置受托服务信托这种特定方式进行纾困救助的意愿后,需要与项目公司股东及债权人进行洽商,并达成一致意见,形成有效合意。纾困是困境地产项目公司的股权重组、债务重组和管理重组,是避免更大损失的必由之路,需要利益受影响的各方形成一致决议。
首先,项目公司股东方需要形成决议。全体股东应一致同意接受纾困方救助,并将项目公司股权委托于信托公司,并以取得信托受益权的方式代替股权的行使。为避免在股权向信托公司信托过户时的不确定性,这里的形成股东决议,不是传统公司法规定的多数决,而是全部股东的一致通过。这里的股东,无论是明股实债的股东还是实际股东,都应该一致同意就纾困事项对股权的信托安排。
其次,项目公司债权人需要形成决议。债权人应一致同意将债权委托于信托公司,并以取得信托受益权的方式替代债权请求权。困境项目公司的债权人一般包括享有建筑工程价款优先权的债权人、抵质押债权人和普通债权人,债权人的一致决议是指全体债权人都要通过决议同意纾困事项中对债权的相关安排。过程中,金融机构债权人根据规范要求就表决事项履行内部审批流程的,应该留出必要的时间。纾困的目的是救助项目,服务购房消费者,保障社会稳定,保复工,保交房,因此,这里所讲的债权人不包括购房消费者。
第三,项目公司股东及债权人需要与纾困方就商业条款达成一致。在资金成本上,因资金投入的时点和风险状况不同,纾困方的资金在成本上要高于正常项目的资金成本。投入方式上,因困境项目公司已经面临融资违约,征信状况已经不太允许对项目公司发放贷款。按照目前AMC系企业的通常做法,纾困方通过入小股方式取得项目公司的股东身份,纾困资金可以通过股东借款方式进入项目公司。退出安排上,应给与纾困资金后进先出的权利,并允许纾困方取得约定的超额收益。
第四,信托公司的参与。困境项目中的股东或债权方若无信托公司,则信托公司作为风险处置受托服务信托的受托人不存在疑问。如有信托公司的股权或债权的参与,作为项目公司股东或债权人的信托公司是否可以作为风险处置受托服务信托的受托人呢?信托法规定,信托财产与信托公司的固有财产相互独立。并未禁止委托人委托自己处理信托事务,根据信托法第四十三条规定,受托人可以是受益人,但不得是同一信托的唯一受益人。因此,已经参与标的困境项目前期融资的信托公司,可以作为风险处置受托服务信托的受托人。根据信托公司集合资金信托管理办法规定,此处,信托公司仅可作为风险处置受托服务信托的受托人存在,不能再通过资金信托方式向同一项目提供信托资金。
第五,根据纾困方的要求,配合履行其他必要的程序。在完成上述准备工作之后,纾困的环境条件基本达成。针对有资产管理公司要求,需要项目公司实际进入法定的重整程序,通过法院确认纾困方案方可实施纾困操作,因此,项目公司需要配合向属地有管辖权的人民法院提出重整申请,法院受理后,报送已经与债权人、纾困方、及其他利益相关方达成的纾困重整方案,在法院裁定的框架下实施纾困。因为纾困重整方案是在市场化重整状态下自愿达成的,法院程序的介入仅仅是对相关内容的再确认,因此,笔者认为这种法院程序阶段性介入的重整,应还属于市场化重整。
3、注意处理好与项目公司集团母公司的原有债权债务
为统筹管理,房地产集团公司往往对其下属项目公司的资金统一调配,在集团范围内形成资金池,这也成为造成房地产公司出现全面流动性危机的一个因素。困境地产项目中,若项目公司的资金被集团挪用,则形成项目公司对集团母公司的债权。在风险处置受托服务信托框架下,信托公司所持有的项目公司可以对集团公司行使债权请求权。但鉴于集团公司的困境现状,在设计信托方案、确定纾困资金金额时,要充分考虑回收不可能的情况。若集团母公司持有对项目公司的债权,鉴于纾困背景,该债权应与股权一起被视为劣后债权,对应取得劣后于其他债权人的信托受益权,只有在实现了纾困方利益及其他受益权人利益后方可获得相应的信托利益分配。
4、风险处置受托服务信托参与房地产项目纾困的要素设计
经过上述一系列动作,当房地产纾困项目的内外部条件逐步具备,各参与方就纾困细节达成一致,就进入了方案整理环节。根据纾困项目的一些共性特点,总结纾困项目中的核心要素及操作安排如下:
(三)项目公司的运营
1、为项目公司注入新的流动性
当各方签订相应的合同,包括但不限于信托合同、股权转让合同、债权转让合同、股东协议、委托运营合同等,完成纾困构架的搭建,此时,项目公司资产已经实现有效隔离,纾困方已经接管项目公司的全面运营工作,纾困方应该按照约定提供运营资金,使项目实现复工、复产,推动项目正常建设运营。
新的资金具有危困救助的性质,理应赋予超越被救助债权的优先权,理应可以享有与风险相适应的资金价格。对此,在形成相关协议时,各方应进行清晰地约定。因纾困方各有不同的内部收益要求,流动性资金可以是纾困方的自有资金,也可以是纾困方通过特殊目的载体募集的专业机构投资者的资金。
2、管理及品牌输入
因房地产项目运营的特殊性,参与纾困的AMC公司往往会引入运营管理方对纾困项目进行运营管理,同时,为营销需要引入管理方品牌。当前背景下,不少品牌地产商开始主动寻求轻资产运营机会,力求输出管理和品牌,开辟发展的第二条战线。对于管理和品牌输入一般由纾困参与方主导,即AMC公司、主要债权人或增量资金的主要提供方。
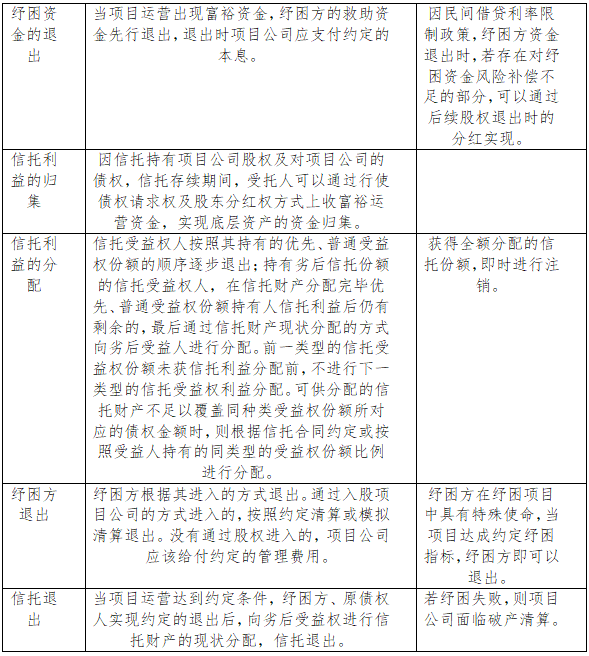
(四)各方退出安排
关于信托财产的归集、纾困资金的退出、信托利益的分配、纾困方退出、信托退出安排,详见下表。
需要说明的是,鉴于纾困业务的特殊性,考虑到风险处置受托服务信托的具体功能,纾困资金及纾困方的退出并不是在服务信托内部实现的,这两个退出安排与服务信托的退出安排是平行关系。
五、结语
综上所述,房地产单体项目纾困过程中,风险处置受托服务信托承担的是为纾困创造外部环境的角色,它实现了资产隔离,阻断了困境项目母公司风险的向项目公司的蔓延,它归拢了原有债权,可以有效避免项目公司的诉累,总之,风险处置受托服务信托可以让房地产纾困业务变得更顺畅。
本文之所以经修订后的再次发出,是因为笔者在市场上看到,有信托公司针对房地产集团企业一揽子资产包在一个风险处置受托服务信托框架下提出了整体纾困方案。笔者认为,对于集团地产商的困境项目而言,单体项目纾困更具有可行性。目前,信托公司在地产项目上的自救模式中,也是通过接收项目公司的全部股权,实现单体项目公司与原股东的资产隔离。当然,因房地产困境项目情况各异,用一种模式适用各种类型的困境房地产项目肯定也是不现实的。过程中,若纾困业务中运用风险处置受托服务信托,可根据不同的房地产项目的具体情况进行各参与方角色、要素、行为边界等操作细节的调整。
作者:孟凡科
来源:用益研究

评论专区
Comment area推荐产品
product新闻资讯
information
Securities industry
Trust financing
Bank financial management
友情链接:
微信公众号
官方微信
产品小程序
















