信托风险
Trust financing
华宝信托向融创追债!
3月10日融创房地产发布公告,因旗下子公司与华宝信托的借款纠纷,公司收到法院超9.395亿元的执行通知书,还得为这笔巨额债务承担连带清偿责任。
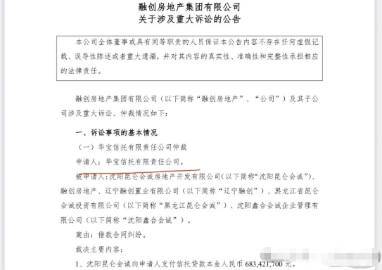
这事的起因是融创关联方沈阳昆仑会诚向华宝信托借了信托贷款,到期后无力偿还,华宝信托随即提起仲裁,融创作为连带责任方也被牵扯其中。
此次法院下达的执行标的939515257.14元(约9.395亿元),核心是6.834亿元的信托贷款本金,再加上利息和罚息约2.48亿元、甚至连华宝信托15万元的律师费,都算进了这笔债务里。


为保障债权,华宝信托设置了“抵押+质押+保证”的全套风控措施:沈阳昆仑会诚拿出不动产做抵押,最高担保额度8亿元;辽宁融创、黑龙江昆仑会诚、沈阳鑫合会诚三家股东,更是合计质押了沈阳昆仑会诚100%的股权;而融创房地产则为这笔债务提供了连带责任保证。
屋漏偏逢连夜雨,华宝信托的9.395亿执行案尚未解决,融创的旧债纠纷也重启。
公告中除了华宝信托顺带还提及了中融信托,2024年9月披露的与中融国际信托的合同纠纷案,近日收到了黑龙江哈尔滨市道外区人民法院的恢复执行通知书,这起搁置的纠纷重新启动,让融创再添一笔未明确金额的执行诉求,债务压力再增。
融创在公告中坦言,上述诉讼事项会对公司生产经营和偿债能力产生不利影响,目前正积极与相关机构、债权人沟通协商,寻求解决方案。
对于这场9.395亿的追债风波,融创后续能否顺利化解,市场都在持续关注。
除了本网站,也可关注公众号【风险手记】,获取金融领域实时资讯 —— 信托城投违约动态、某平台暴雷揭露、私募量化相关内容,每日推送,帮你第一时间规避投资风险、捕捉行业机会;若想了解城投、信托、定融、私募基金相关信息,可加微信yxxz798。
分享干货、案例分享
【微信扫码加我】,拉你进【定融、信托维权交流群】
群里有实时的维权经验分享、官方动态,还能随时在群里【咨询交流相关问题】

评论专区
Comment area推荐产品
product新闻资讯
information
Securities industry
Trust financing
Bank financial management
友情链接:
微信公众号
官方微信
产品小程序
















