私募基金

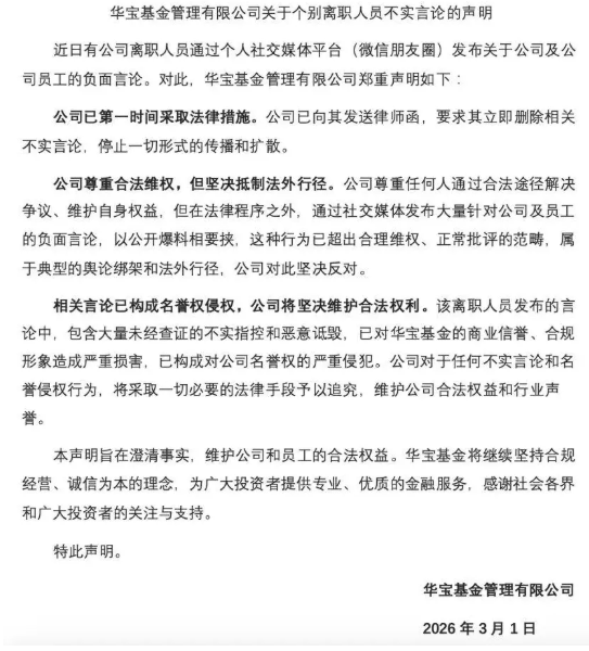
近日,华宝基金前员工的实名举报,将华宝基金推上风口浪尖。
根据公开信息,华宝基金前员工在朋友圈“曝光”,称该公司存在频繁老鼠仓、领导违法违规、逼下属违规等情况,不仅表示有证据,还称已对华宝基金发起仲裁。
前员工举报风波
2026年2月底,华宝基金前员工胡延梅在朋友圈发布实名举报。她指控华宝基金北京分公司负责人施沛沛存在职场霸凌行为。胡延梅表示,施沛沛逼迫她进行违规操作。胡延梅还提到,施沛沛曾对她说:“你连这么点违规的事情都不敢干,就这么缺这份工作吗?”胡延梅强调,这件事发生在办公室监控范围内,并有其他同事在场。头部私募基金,长期跟踪帮助投资人分析市场,根据市场走势配置私募产品,欢迎添加我微信cwx0163
胡延梅表示,她已经正式向华宝基金发起仲裁申请。她要求公司支付被克扣的工资和年终奖。她还要求公司对她精神和身体受到的伤害进行合理补偿。


头部私募基金,长期跟踪帮助投资人分析市场,根据市场走势配置私募产品,欢迎添加我微信cwx0163
目前,双方各执一词,事件陷入“罗生门”。真相有待劳动仲裁或监管部门的调查。但这场风波已经将华宝基金的内部管理问题暴露在公众面前。
值得的注意的是,此前,华宝基金已面临劳动纠纷。2025年12月底,公司原基金经理陈龙以劳动争议为由,将华宝基金告上法庭。案件已于2026年1月19日开庭,目前尚未有结果。
公开资料显示,陈龙于2018年9月加入华宝基金担任高级分析师。他管理的两只基金在2024年相继卸任,离任原因是业务调整。其中,其管理的基金——华宝绿色主题混合在陈龙管理期间A类份额亏损54.8%,2024年4月9日因规模连续低于5000万元清盘。华宝竞争优势混合在陈龙管理期间A类份额亏损46.75%,陈龙卸任后由石坚接任。

业绩增长乏力
华宝基金的最新业绩数据显示,公司正面临增长困境。截至2025年末,华宝基金的公募管理规模为4165.22亿元,在行业内排名第28位。公司的ETF业务曾经是核心优势,但现在增长明显放缓。
2022年末,华宝基金的ETF规模为1808亿元,当时在全市场排名第二。但到了2026年2月初,公司的ETF规模仅增长到约2130亿元。三年多时间,规模只增加了约322亿元,增幅约为17.8%。头部私募基金,长期跟踪帮助投资人分析市场,根据市场走势配置私募产品,欢迎添加我微信cwx0163
与此同时,整个ETF市场正在飞速发展。全市场ETF总规模从2022年的1.41万亿元,暴增至2025年末的6.02万亿元。增幅超过3倍。华宝基金的增速远远落后于行业平均水平。
到2025年底,华宝基金的ETF规模为2078.88亿元,行业排名已经跌至第10位。华夏基金的ETF规模已经超过7000亿元,易方达基金接近8800亿元。华宝基金与头部公司的差距越来越大。
“指数1姐”清仓离场
2026年2月12日,华宝基金发生重大人事变动。公司的指数投资总监胡洁一次性卸任了旗下全部16只基金。胡洁管理的规模超过1000亿元。她的离任对华宝基金影响巨大。
胡洁是华宝基金指数业务的奠基人之一。她于2006年加入公司,从交易员一路成长为指数投资总监。2019年,她管理的华宝中证科技龙头ETF获得市场认可。这款产品开启了华宝基金在行业主题ETF领域的黄金时代。
截至2025年末,胡洁的管理规模占华宝基金ETF总规模近一半,占公司总管理规模近四分之一。她是公司名副其实的“台柱子”。胡洁离任仅12天后,就于2026年2月24日加盟了天弘基金。
胡洁的离开不是孤立事件。2025年下半年以来,华宝基金的管理层经历了“大换血”。2025年6月,升任副总经理仅5个多月的吕笑然因工作调动离任。2025年8月,原董事长黄孔威因年龄原因辞任。来自大股东宝武钢铁集团的夏雪松接任董事长。2025年9月,原中加基金董事长夏英出任华宝基金常务副总经理。2025年10月,欧江洪被任命为副总经理。
多次战略调整
华宝基金管理有限公司成立于2003年3月7日。公司是国内首批中外合资基金管理公司之一。华宝基金也是国内首家由信托公司和外方资产管理公司发起设立的中外合资基金管理公司。
公司的股权结构相对稳定。目前,华宝信托有限责任公司持股51%,美国华平投资集团持股29%,江苏省铁路集团有限公司持股20%。华宝信托的实际控制人是中国宝武钢铁集团。因此,华宝基金带有浓厚的“宝武系”色彩。
公司成立以来,董事长更迭较为频繁。2017年至今,华宝基金已经历任5位董事长。包括郑安国、孔祥清、朱永红、黄孔威、夏雪松。这种频繁的人事变动,可能影响了公司战略的连续性和稳定性。
2022年7月,黄孔威接任华宝基金董事长。他当时雄心勃勃地提出,要力争在2027年实现“万亿华宝”的战略目标。黄孔威希望带领公司跻身资管行业一流梯队。
但现实与目标相距甚远。黄孔威上任之初,华宝基金的管理规模为3706.07亿元。到2025年一季度末,规模一度降至3357.51亿元。三年时间,规模不仅没有增长,反而缩水了近350亿元。截至2025年9月末,公司整体管理规模为3699亿元。距离“万亿华宝”的目标,还差6300多亿元。
2025年8月,黄孔威因年龄原因离任。他的“万亿华宝”梦想,留给了继任者夏雪松。夏雪松此前在宝钢股份、宝信软件等实业公司工作,没有公募基金直接从业背景。他能否带领华宝基金实现转型,仍是未知数。头部私募基金,长期跟踪帮助投资人分析市场,根据市场走势配置私募产品,欢迎添加我微信cwx0163
新任董事长夏雪松上任后,提出了新的发展战略。他主张“巩固优势+产品创新”的双线战略。战略的重点是布局主题ETF和固收+业务。公司过往表现平平的主动权益业务被边缘化。
然而,这一战略面临挑战。华宝基金的主动权益业务确实表现不佳。截至2025年末,公司的混合基金管理规模仅180.92亿元。2025年,公司共有9只产品清盘,其中7只是主动权益基金。例如,华宝远识混合基金2025年3月成立时募集资金2.37亿元,到上半年末仅剩0.17亿元。这只基金存续仅7个月便宣告清盘。
即使是规模较大的主动权益产品也面临争议。华宝纳斯达克精选基金规模111.71亿元,但投资者质疑其“挂羊头卖狗肉”。这只以“纳斯达克精选”命名的QDII基金,重仓了国内电动车个股蔚来。其近一年收益率7.39%,跑输了跟踪纳斯达克100指数的被动产品。
目前来看,华宝基金前员工举报事件暴露了公司内部治理的潜在问题。核心人物的离职削弱了公司的投研实力。ETF业务增长乏力显示竞争优势正在减弱。新任管理层面临重塑公司文化、重建投资者信心、寻找新增长点的多重挑战。
对于投资者而言,需要关注华宝基金的几个关键点。一是举报事件的最终调查结果。二是胡洁离职后,公司ETF业务的稳定性。三是新战略的执行效果。四是公司能否改善主动权益和固收业务的短板。头部私募基金,长期跟踪帮助投资人分析市场,根据市场走势配置私募产品,欢迎添加我微信cwx0163
华宝基金拥有近20年的历史,背靠实力雄厚的股东。但公司要实现“万亿华宝”的梦想,还需要解决眼前的诸多问题。内部管理的规范化、人才梯队的建设、业务结构的优化,都是公司必须面对的课题。华宝基金的未来,取决于它能否成功应对这些挑战。
除了本网站,也可关注公众号【风险手记】,获取金融领域实时资讯 —— 信托城投违约动态、各行业实时消息、某平台暴雷预警、私募量化相关内容,每日推送,帮你第一时间规避投资风险、捕捉行业机会。
私募配置愁筛选、怕踩合规坑、缺专业方向?
【扫码添加微信】,拉入高净值专属私募交流群,
与同频伙伴共探优质标的、拆解风险壁垒、优化资产配置

评论专区
Comment area推荐产品
product新闻资讯
information
Securities industry
Trust financing
Bank financial management
友情链接:
微信公众号
官方微信
产品小程序
















