私募基金

【投资主线】
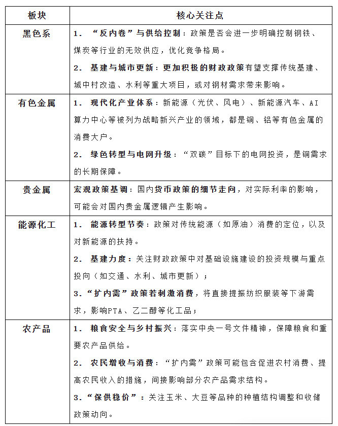
1.宏观定调:积极财政+适度宽松货币,关注股指、黑色等受益于稳增长政策的板块。
2.新质生产力:“十五五”开局聚焦AI、半导体、机器人,上游有色(铜、铝)需求获长期支撑。
免费帮助投资人进行私募产品分析,100万起投优质产品推荐,欢迎添加微信cwx0163
3.扩内需抓手:“以旧换新”促消费,基建与城市更新稳投资,利好黑色、化工、有色。
4.绿色转型:“双碳”目标下新能源产业链持续发力,关注新能源金属及化工品种。
5.房地产新模式:从“托底”转向“稳定+高质量”,城市更新与保障房建设拉动黑色、化工需求。
【召开时间与地点】
全国政协十四届四次会议于2026年3月4日在北京开幕,十四届全国人大四次会议于3月5日在北京开幕,会期约一周。
【定位】
两会是国家年度最高政治会议,核心是确定全年经济工作的“总纲”。
【关注方向】
一、宏观基调(货币财政增长目标等)
关联板块:股指、黑色等
财政政策:有望保持积极,或将扩大和用好财政政策空间,并继续用好专项债、特别国债等工具。
货币政策:或将延续适度宽松的基调,通过降准、降息及结构性货币政策工具,进一步降低社会融资成本,助力稳增长。

二、新质生产力(AI 半导体 机器人等)
关注板块:有色等
2026年是“十五五”规划开局之年,发展新质生产力成为推动高质量发展、构建现代化产业体系的核心任务。人工智能、机器人、储能、低轨卫星等领域作为新质生产力的重点方向,正迎来政策支持、技术突破与场景落地的共振期。免费帮助投资人进行私募产品分析,100万起投优质产品推荐,欢迎添加微信cwx0163
三、扩内需(消费、投资)— 汽车、家电、基建等
关注板块:黑色、有色、化工等
消费:关注“以旧换新”,或仍是2026年重要的促消费政策抓手,并且政策或将加大对“一老一小”相关服务消费的支持;
投资:反内卷和化债背景下,关注2026年固定资产投资增速。
四、绿色转型及环保等相关概念
关注品种:新能源、化工等
推动绿色转型。我国新能源产业链有望在降低碳排放、能源转型过程中继续发挥制造优势。在“双碳”目标引领下,政策或释放积极信号。
五、房地产
关注品种:黑色、化工等
房地产政策的重心已从单一的“托底纾困”,转向 “稳定市场”与“高质量发展”并行的新阶段。免费帮助投资人进行私募产品分析,100万起投优质产品推荐,欢迎添加微信cwx0163
预计两会将继续延续“城市更新、住房保障、长效机制建立”三位一体的政策框架,推动市场平稳健康发展。
【期货板块关注要点】

除了本网站,也可关注公众号【风险手记】,获取金融领域实时资讯 —— 信托城投违约动态、各行业实时消息、某平台暴雷预警、私募量化相关内容,每日推送,帮你第一时间规避投资风险、捕捉行业机会。
私募配置愁筛选、怕踩合规坑、缺专业方向?
【扫码添加微信】,拉入高净值专属私募交流群,
与同频伙伴共探优质标的、拆解风险壁垒、优化资产配置

评论专区
Comment area推荐产品
product新闻资讯
information
Securities industry
Trust financing
Bank financial management
友情链接:
微信公众号
官方微信
产品小程序
















