信托风险
Trust financing2025年,我国财富管理服务信托行业迎来高质量发展关键期。自2024年12月北京率先试点不动产信托财产登记后,各地试点布局加速落地,股权与不动产信托财产登记制度逐步完善,服务模式不断创新迭代,有效适配居民多元财富需求,行业该类业务规模成功突破四万亿元台阶,整体呈现“制度护航、创新驱动、规模扩容”的良好态势。
01 顶层制度迭代更新,发展根基持续完善
2025年,财富管理信托领域顶层制度供给持续加码,从行业规范与资产登记两大维度发力,为行业高质量发展扫清障碍、夯实基础。
在行业规范层面,监管着力引导信托公司回归合规经营轨道,破解无序竞争难题。中国信托业协会牵头制定的《家族信托业务指引(征求意见稿)》正式成型,核心亮点在于构建针对性的家族信托收费约束体系,并首次将“收费自律”纳入行业统一指引,为行业定价划定清晰边界。文件明确,家族信托收费需覆盖设立成本、年度管理成本、合理利润及当事人协商约定费用四大核心板块;其中年度管理费需足额覆盖人力投入、系统运维、行政费用摊销等持续性运营支出,针对股权、不动产等管理难度较高的复杂资产,信托公司可额外收取“特定信托财产管理成本溢价”。该规定从制度层面打破“低价抢单”的恶性竞争逻辑,倒逼行业向“质价相符”的良性发展轨道转型。想了解信托相关信息,可加微信cwx0163
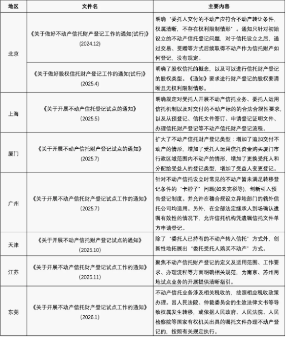
在信托资产登记层面,各地密集出台股权与不动产信托财产登记制度、启动试点工作,为家族信托非货币资产确权提供关键支撑。
1、股权信托领域,北京率先出台《关于做好股权信托财产登记工作的通知 (试行)》,明确股权信托核心定义、可登记股权类型,为股权家族信托提供政策引导。
2、不动产信托领域,北京、上海、厦门、广州、天津、南京、苏州、东莞多地发布试点政策,政策与创新业务同步推进。

02 服务模式创新迭代,满足居民多元财富管理需求
(1)破除登记壁垒,不动产信托走进寻常百姓家。
不动产信托财产登记制度的落地,让信托制度惠及更多群体。从财富载体来看,国内中产阶层核心财产是房产,此前因登记制度缺位,“房产装入信托”面临制度障碍。不动产信托财产登记试点落地,推动信托服务实现普惠化,从高净值人群向中产家庭乃至普通民众延伸。
2025年,不动产信托落地主要聚焦养老保障与特殊人群照护两大场景。一方面,筑牢不动产财富传承与养老保障双重防线。委托人可在生前保留房屋使用权、处置权及收益权,保障晚年生活品质,身后实现财产定向传承与养老资金补充目标。华宝信托、上海信托、粤财信托等信托公司紧扣独居老人多元需求,率先落地此类项目。另一方面,以“房产入托”保障特殊人群照护。国投泰康信托、外贸信托等机构落地多项不动产信托项目,帮助委托人实现“生前养老照护”与“身后自闭症家庭成员终身照护”的双重目标。
针对契税成本痛点,华宝信托发起“北京运河基石慈善信托”,以“政府引导+社会参与”模式,专项补贴符合条件的特殊家庭设立不动产信托的契税费用,推动信托服务向普惠领域延伸。
(2)家族信托模式迭代升级,精准适配多元传承需求
家族信托模式持续迭代,从架构设计、产品体系到服务维度形成全方位升级。
一是,长安信托打破传统家族信托“先传承后慈善”或“慈善仅为附加条款”的常规架构,创新搭建“慈善先行”运作机制,家族信托财产收益按约定比例定向投入教育助学等公益领域,剩余收益再用于家族成员财富分配与代际传承,通过“公益赋能+家族传承”反哺社会。想了解信托相关信息,可加微信cwx0163
二是,持续完善家族信托服务产品货架。在推出标准化家族信托的同时,并为企业家提供定制化陪伴式服务,助力民营企业代际平稳过渡。比如,“恒鑫系列家族信托”聚焦民营企业代际传承中的复杂挑战, 从企业治理梳理、传承方案设计到架构落地,为民营企业家提供长期检视的一站式、深度定制化服务,助力企业治理优化与代际平稳过渡。
三是,探索“企业金融服务+家族财富管理”,为客户提供产融结合新服务。如,昆仑信托成功落地首单城市燃气企业实控人股权型家族信托——“昆仑嘉成系列 011 号家族信托”,通过“产业金融 + 家族信托”新模式,既为城市燃气企业家族筑牢财富传承根基,又通过基础设施事业部持续为企业提供产业金融服务,形成从股权管理到资金支持的全链条服务。

(3)保险金信托跨界协同成效凸显,赋能居民养老
国内人口老龄化程度持续加深,保险金信托凭借兼具保险保障与信托财产隔离、传承的双重优势,正逐步深度融入老年保障和财富传承核心领域。
2024年11月6日,中国信托业协会正式发布《中国信托业养老信托业务发展倡议书》,明确将推动养老信托业务高质量发展作为核心目标,为行业规范发展、精准赋能养老领域划定清晰方向。从市场实践来看,据平安信托相关数据,其保险金信托客群平均年龄48岁,其中91%的客户在信托账户中选择养老生活金分配方式,凸显保险金信托在养老规划领域的核心价值。
在业务实践层面,多家信托公司通过多方资源互补与服务协同,打造围绕客户全生命周期的保险金信托方案。
比如,中信银行发挥集团协同优势,联动集团内金融子公司,创新构建“银行+保险+信托+产业”四位一体信托养老服务体系。该业务以中信保诚人寿保单受益权设立保险金信托,由中信信托担任受托人;同时,中信信托建立养老机构白名单库,客户可自主选择库内养老机构,并授权中信信托直接支付受益人入住养老机构的相关费用,实现金融服务与养老产业服务的深度融合。
(4)遗嘱信托迎来关键制度突破,财富传承服务链条持续完善
12月,上海信托“信睿・臻颐系列”遗嘱信托成功完成中国信托登记有限责任公司(中信登)初始登记,成为全国首单实现全流程登记的遗嘱信托。上海信托创新构建“遗嘱执行 + 公证提存 + 信托衔接”全链条服务体系,打通法律确权与金融管理的衔接壁垒,形成法律与金融协同的系统性传承架构,尤其适配空巢老人、财产构成复杂、对亲属有特殊照顾需求的家庭。
华宝信托携手北京盈科(成都)律师事务所、四川省成都市中大公证处成立“惟贤001号遗嘱信托”。华宝信托创新推出“法律+公证+信托”服务模式,通过三重机制的协同运作,将遗嘱、遗产管理人服务协议、信托合同等基础框架内容予以标准化,打造出覆盖遗嘱订立、遗产交付、信托运作的全流程标准服务。
(5)其他财富管理信托赋能实体经济,守护居民财富传承
法人与个人财富管理信托赋能实体经济与居民财富。在法人财富管理服务信托领域,2025年,昆仑信托创新落地首单成品油销售公司高速服务区合作改造项目“昆仑资管鑫程驿达贷款固定收益类信托计划”。项目创新性地采用“财富管理服务信托+SPV”模式,以SPV公司股权设立法人财富管理服务信托,由SPV公司承租主业单位高速服务区非油业务经营场地,再设立资产管理信托计划向SPV公司发放信托贷款。在不改变主业单位对高速服务区非油业务经营决策权的前提下,为主业单位提供了外部资金支持。想了解信托相关信息,可加微信cwx0163
个人财富管理信托领域,浙金信托聚焦高净值人群核心诉求,携手财通证券落地首单“债权 + 资金”个人财富管理信托,以定制化服务新模式,精准满足民营企业家“家企风险隔离”与“财产保值增值”双重目标。
03 资产规模跃上四万亿元新台阶,头部信托公司凭借独特优势领跑
中国信托业协会最新数据显示,截至2025年二季度末,国内财富管理服务信托规模已达4.37万亿元,行业整体保持稳健发展态势。
头部信托公司凭借独特优势领跑赛道。其中,平安信托依托保险金信托领域的资源整合核心优势,表现尤为突出。截至2025年12月末,旗下保险金信托存续规模1800亿元、家族信托存续规模600亿元,两类业务合计2400亿元,稳居行业前列;建信信托聚焦家族客户与家族企业全生命周期需求,搭建以家族信托为核心的家族财富管理服务体系。截至2025年6月末,家族信托存续规模超1400亿元。此外,外贸信托、中信信托、上海国际信托的保险金信托与家族信托规模合计均突破1000亿元,分别达1400亿元、1100亿元、1000亿元;五矿信托、华润信托、国投泰康信托、山东国信、华宝信托等机构,两类核心财富信托业务合计规模亦均超500亿元,形成头部梯队协同发展格局。
从财富管理信托细分结构来看,不同信托公司差异明显。比如,截至2025年6月末,华润信托财富管理服务信托全口径规模830亿元,其中,家族信托433.48亿元、保险金信托388.7亿元,二者合计占比超98%;慈善信托、其他个人财富管理信托、家庭服务信托规模分别为2.23亿元、0.69亿元、0.37亿元。与此同时,部分公司仍处于业务培育期。比如,陕国投信托财富管理服务信托整体规模916.12亿元,较年初增长26.44%,但家族信托及保险金信托存续规模仅70亿元,上半年新增规模11亿元;想了解信托相关信息,可加微信cwx0163
增速维度上,部分中小信托公司跨越式增长。西部信托聚焦家族信托、家庭信托、保险金信托三大业务,存续管理规模已逼近百亿关口,较上年初增幅超五倍。昆仑信托的家族信托业务展现出强劲的发展势头。2月,家族信托办公室成立首单“昆仑臻爱永续系列特殊需要信托”;4月,与百年人寿推动首单保险金信托业务“百年鑫晟传家001号保险金信托”成功落地;5月,“真爱永续002号特殊需要信托”签约落地;6月,南地区业务总部家族(家庭)办公室落地“昆仑传世系列遗嘱信托”;7月,落地“昆仑嘉成系列011号家族信托”。9月,家族信托办公室推出“昆仑福寿养老”,并完成首单签约。

总结
制度层面,多地有序推进不动产信托财产登记试点,北京率先试点股权信托财产登记制度,家族信托业务规则持续细化完善。服务端,信托制度逐步向中产家庭及特殊群体延伸,聚焦养老保障、特殊人群照护、财富定向传承三大核心场景,遗嘱信托实现全流程登记关键突破,跨机构协同模式不断深化。规模方面,行业资产规模成功突破4.37万亿元,头部机构凭借资源优势领跑赛道,中小机构依托特色化布局突围。
整体呈现政策引导、服务模式专业化升级、功能深度绑定实体经济与民生需求的良好态势,行业正式迈入高质量发展新阶段。
除了本网站,也可关注公众号【风险手记】,获取金融领域实时资讯 —— 信托城投违约动态、某平台暴雷揭露、私募量化相关内容,每日推送,帮你第一时间规避投资风险、捕捉行业机会;若想了解城投、信托、定融、私募基金相关信息,可加微信cwx0163。
分享干货、案例分享
【微信扫码加我】,拉你进【定融、信托维权交流群】
群里有实时的维权经验分享、官方动态,还能随时在群里【咨询交流相关问题】

评论专区
Comment area推荐产品
product新闻资讯
information
Securities industry
Trust financing
Bank financial management
友情链接:
微信公众号
官方微信
产品小程序
















