欢迎访问百度搜索:向钱看188官网!

请登录 | 免费注册
收藏网站 | 网站首页 |
微信平台
|

24小时咨询热线:400-0870-989

先避雷 后投资百度搜索:向钱看188

当前位置:网站首页 > 视频中心

信托风险

Trust financing
曾被用作“菜园”的某信托项目地块,如今怎样了
发布时间:2026-01-22     发布人:      浏览次数:39

4.jpg

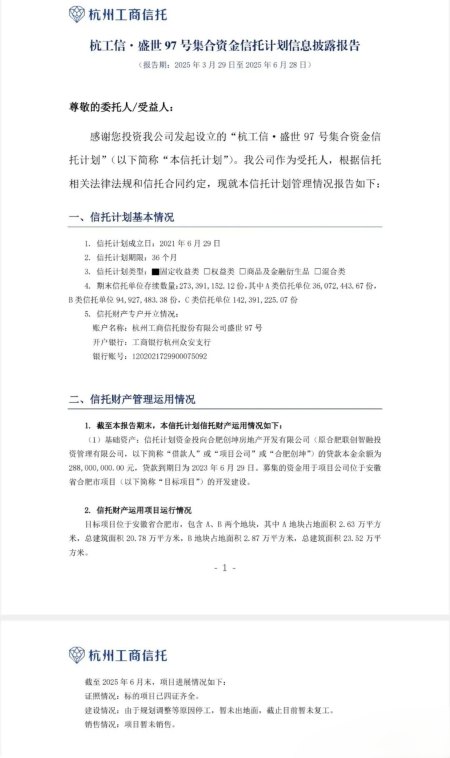
针对杭工信・盛世 97 号集合信托计划逾期相关事宜,结合投资人反馈及信托公司官方披露信息,现将该产品当前最新进展披露如下:

多位该信托计划投资人反馈,所购杭工信・盛世 97 号集合信托计划已逾期超两年,对应的合肥地产项目地块因长期停工处于荒废状态,甚至被周边居民用作菜园,项目复工至今无明确时间节点,复工前景不明。

3.jpg

杭工信于 2025 年 7 月 7 日发布该信托计划信息披露报告,明确截至 2025 年 6 月末,标的地产项目虽已取得四证,但因规划调整等因素陷入停工状态,项目工程暂未出地面,且截至报告发布时仍未实现复工。同时报告披露,该信托计划已正式宣告终止并进入清算阶段,受托人已暂停对计划资产进行估值,将依法开展资产清算工作,并根据清算进程向投资人进行资产分配,直至完成剩余全部资产的分配工作,不过本次披露期内暂无可向投资人分配的信托资产。

从产品资金投向来看,杭工信・盛世 97 号集合信托计划的 2.88 亿元信托贷款全部投向合肥创坤房地产开发有限公司(融创集团旗下企业),贷款原定到期日为 2023 年 6 月 29 日,募集资金专项用于该公司在安徽省合肥市的地产项目开发建设。为保障信托资金安全,该计划设立了多重风控措施,包括合肥创坤 100% 股权质押担保、合肥创乾 100% 股权质押担保、两块项目土地抵押担保,以及融创集团提供的连带责任担保。

带有微信号的.png

在风险处置方面,针对该信托计划逾期及项目停工问题,杭工信已就相关事宜对合肥创坤、融创集团等相关责任主体提起民事诉讼,且该案已取得生效民事判决,杭工信的债权主张得到法律层面的支持。但受房地产行业调整、相关主体偿债能力不足等多重因素影响,目前该生效判决的执行工作推进受阻,信托资产的处置与回款尚未取得实质性进展。

后续,杭工信将持续推进该信托计划的资产清算工作,同时积极采取各类法律手段推动判决执行,后续将根据资产处置及执行回款的实际情况,及时向投资人披露进展并开展资产分配工作。


分享干货、案例分享

【微信扫码】,拉你进【定融、信托维权交流群

群里有实时的维权经验分享、官方动态,还能随时在群里【咨询交流相关问题】

1768907567105674.png

评论专区

Comment area
我也说一句

推荐产品

product

新闻资讯

information
私募基金

2025年私募“超涨”产品十强!
摘要:1. 进攻能力衡量组合上涨期表现 2. 防守能力反映下跌期抗风险水平 3. 能敬投资“能敬卓瑜二号”进攻6.16,收益530.07% 4. 广龙1号进攻达6.53,居0-5亿组榜首 5. 数据仅供参考,不构成投资建议【进攻能力】:上行捕获率=(投资组合在基准上涨期间的累计收益率+1)/(基准在上涨期间的累计收益率+1)-1【防守能力】:下行捕获率=(投资组合在基准下跌期间的累计收益率
2026-01-22
百亿私募暴雷警示:持牌≠安全,穿透核查才是护身符
2026年初,天勤君泽、正夫君泽旗下基金集中爆发兑付危机,涉及淄博天勤凯瑞、淄博天勤怡明等多家合伙企业,超百亿未兑付资金牵动着全国投资者的心。此案中,实控人黄绍华精心搭建的“合规外衣”轰然破裂,揭开了私募行业“持牌诈骗”的隐秘角落,为所有投资者上了一堂深刻的风险教育课。案情核心:百亿资金窟窿与“消失的实控人”据投资者反馈及警方通报,天勤君泽、正夫君泽等机构发行的基金产品逾期无法兑付,累计募集资金超
2026-01-22
百亿私募 2025 业绩榜出炉:远信、龙旗、国源信达、信弘天禾领跑市场
2025 年,政策红利与产业变革的双重驱动下,A 股市场走出震荡上行、结构分化的行情,上证指数、深证成指、创业板指全年分别上涨 18.41%、29.87% 和 49.57%。市场活跃度持续攀升,A 股总市值、成交额、融资余额等多项核心指标接连刷新纪录。在此轮结构性牛市中,作为行业头部力量的百亿私募业绩表现备受瞩目。数据显示,2025 年有业绩披露的 5192 只私募基金全年平均收益达 31.93%
2026-01-22
基金密集布局电网设备!5万亿投资引爆赛道机遇
近日,国家电网披露,“十五五”期间计划投入4万亿元用于固定资产投资,较上一个五年规划同比增幅达40%,创下历史最高纪录。与此同时,南方电网同步追加投资,两大电网五年总投资额已逼近5万亿元,电网设备产业链将直接受益于这一轮大规模投资红利。目前基金2025年年报尚未披露,从2025年中报完整持股数据来看,共有3574只基金布局了电网设备行业个股。其中权益类基金的参与度较高,339只普通股票型、1444
2026-01-22
长期绩优固收+基金怎么选?4个核心指标锁定高性价比标的
2025年权益市场迎来爆发,主要宽基指数涨幅超50%,部分主题指数更是翻倍上涨,但投资者对稳健收益的追求反而愈发强烈。固收+基金凭借出色的回撤控制能力与收益增强潜力,规模扩张速度远超权益类基金,成为市场配置新宠。数据显示,截至2025年末,固收+基金总规模已达2.48万亿元,同比增幅46.69%。这一亮眼增速,精准契合了低利率环境下,居民与机构对“稳健收益+低波动”资产的迫切需求。图1:固收+基金
2026-01-21
富盎得爆雷后,中豫绿投的“债转股”救援:是希望还是另一个局?
“本以为能拿回养老钱,结果被告知要再投钱才能兑付。”投资人王某拿着手里的债权凭证,满脸无奈。他2021年陆续投给上海富盎得基金的7.5万元,到期后分文未得。直到2024年,一家名叫中豫绿投的公司抛出“债转股”方案,声称能承接债务,可这套看似“救命”的操作,反而让他和其他投资人陷入了更深的迷茫——这到底是真正的救援,还是又一个精心设计的圈套?私募爆雷:无门槛募资的隐秘漏洞时间拉回2019年,上海富盎
2026-01-21
查看更多 +
定融 城投债违约

Securities industry

欢迎投稿!信托违约,定融暴雷,均可!
向钱看188已开通投资人维权平台,信托、定融违约的投资人,可扫描下方二维码,提真实投资者的违约信息。投稿要求:需要提供真实的投资信息添加下方二维码,备注项目名称,好友通过后,简单描述违约项目,包括:项目名称:XX项目 (全称)期限::12/24期限(已经违约多久)收益:到期后,利息是否继续支付融资人:融资方名称及合同内容担保人(如有):担保人名字及担保函件项目合同:项目合同及投资人签字页面打款凭条
2023-05-10
债务困局持续发酵:莒县城投再添未履行案件,多重风险暴露无遗
近日,莒县城市建设投资集团有限公司(下称“莒县城投”)的债务困局再添新注脚。天眼查最新披露的信息显示,该公司新增一起案件终结记录,该案立案于2025年8月6日,执行标的228.90万元,最终未履行金额达230.92万元,未履行比例超100%。这起看似金额不大的案件,仅是莒县城投庞大债务泥潭中露出的冰山一角,其背后叠加的司法纠纷、执行压力、资产冻结等多重风险,正逐步将这家县域核心城投平台推向困境。司
2026-01-20
昆明城投非标违约愈演愈烈!定融逾期陷兑付僵局,投资者急盼解决方案
2026年开年,昆明城投非标产品兑付危机持续发酵,一则定融产品逾期事件让不少投资者陷入绝境。有投资人向外界爆料,其购买的昆明新农投资有限公司定融产品已逾期许久,本金与收益迟迟无法兑现,家中有亲属重病急需用钱,这笔搁浅的理财款让其焦虑万分。涉事产品为“2023昆明新农投资有限公司债权项目006”,于2023年4月正式起息,期限为2年,本应在2025年3至4月到期兑付。然而产品到期后,投资者既未收到本
2026-01-19
聊聊定融的前世今生:从香饽饽到高风险,到底发生了什么?
在非标融资圈里,“定融”(定向融资计划)绝对是个绕不开的话题。早几年,它既是地方政府搞基建的“钱袋子”,也是不少投资者眼里的高收益香饽饽;可现在提起它,大家更多想到的是违约、暴雷和监管收紧。今天就用大白话捋一捋,定融到底是什么、怎么发展起来的,还有现在该怎么看它的风险。先搞懂:定融到底是个啥?简单说,定融就是城投公司、中小民企这些主体,通过地方的金交所(金融资产交易所)备案后,私下向特定人群发的融
2026-01-09
城投系定融违约再添一例:山东亭TW债权产品逾期引市场担忧
2025年3月下旬,一则定融产品违约消息在投资圈引发广泛关注。据网络流传信息显示,多位投资者反馈,其于2024年3月12日认购的“山东TW城市建设发展有限公司债权”系列资产项目,在2025年3月12日到期后未能按期兑付,直至3月24日相关消息曝光时,兑付问题仍未得到解决,这标志着该款定融产品正式陷入违约状态。作为发行主体的山东TW城市建设发展有限公司(以下简称“山东TW”),其背后的城投关联背景,
2026-01-06
光伏产业光环下的兑付阴霾:西咸JH产发债权计划违约事件透视
2025年6月,一则违约消息在政信投资圈引发广泛关注:据投资人反馈,由陕西省西咸新区JH新城投资发展有限公司(以下简称“西咸JH产发”)作为融资方发行的“西咸JH产发投资光伏产业园债权计划一期”产品,分别于2025年4月30日、5月16日陆续到期,但截至6月20日消息曝光时,投资人仍未收到任何兑付资金。这款依托光伏新能源产业、承载区域产业发展期待的定融产品,最终未能逃脱逾期兑付的命运,不仅让投资者
2026-01-06
查看更多 +
信托风险

Trust financing

向钱看188 网站介绍
向钱看188网站成立于2021年5月 专注信托,定融,城投债,产品分享及分析 目前大量定融,房地产信托暴雷,城投信托暴雷,投资人投诉无门,无法合理维权 网站致力于维护投资人利益,帮助投资做更好的选择,网站不收取投资人的任何费用 网站已建立相关的投资群,如有需要可扫描二维码获取 网站宗旨是:先避雷、再投资,安全第一 您想找到本网站时可百度:
2023-07-24
曾被用作“菜园”的某信托项目地块,如今怎样了
针对杭工信・盛世 97 号集合信托计划逾期相关事宜,结合投资人反馈及信托公司官方披露信息,现将该产品当前最新进展披露如下:多位该信托计划投资人反馈,所购杭工信・盛世 97 号集合信托计划已逾期超两年,对应的合肥地产项目地块因长期停工处于荒废状态,甚至被周边居民用作菜园,项目复工至今无明确时间节点,复工前景不明。杭工信于 2025 年 7 月 7 日发布该信托计划信息披露报告,明确截至 2025 年
2026-01-22
每周非标风险事件回顾(2026/1/09-1/16)
一、重点非标风险事件1、雪松信托·现金宝利集合资金信托计划存在风险2026年1月10日消息,截至2025年9月15日,“半年增利1号”通过雪松国际信托·现金宝利集合资金信托计划持有资产主要为“15恒大03”债券7,563,160张、“20恒大02”债券1,519,860张,因恒大债券估值下降,造成雪松国际信托·现金宝利集合资金信托计划信托单位净值大幅下降。2、雪松信托·半年增利1号集合资金信托计划
2026-01-22
慈善信托新规将至:信息公开重塑行业公信力,分化格局已现
民政部与金融监管总局联合出台的《慈善托信息公开办法》(下称《办法》),将于2026年4月1日正式落地。在业内看来,这份新规搭建起“监管+社会+媒体”的多元监督网络,不仅填补了此前行业信息披露的实操空白,更标志着慈善信托行业将告别野蛮生长,迈入规范化发展的全新阶段。三大核心要点,筑牢信息公开体系作为新修订《慈善法》的配套细则,《办法》共二十六条内容,核心围绕信息公开的主体、内容、监管三大维度展开,构
2026-01-21
中融信托2026开年风波:项目被接管、兑付微光难掩焦虑,投资者该何去何从?
2026年1月,中融信托的投资者又被一则消息揪紧了心——1月19日,中融信托突然收到一份接管告知书。不少人第一反应是慌神:难道中融信托要被全面接管了?自己投的钱又要悬了?其实这事没那么简单,却也藏着让投资者揪心的隐忧。告知书南昌融创恒业房地产有限公司:中融国际信托有限公司:2025年11月5日,武汉市汉阳区人民法院作出(2025)鄂0105破申6号民事裁定书,裁定受理申请人武汉坦星保障性住房有限公
2026-01-20
某国企信托首次亏损+罚单缠身!
作为山西省内唯一保留的信托机构,山西信托正深陷强监管与行业转型浪潮的双重考验,违规频发与业绩低迷形成恶性循环,四十余年发展历程遭遇严峻瓶颈。2026年1月,其披露的2025年度未经审计经营数据显示,公司净利润首次出现亏损,金额达0.26亿元,营业收入1.82亿元,较2024年同比下滑36.14%,业绩颓势进一步加剧。           
2026-01-19
查看更多 +
城投新闻

Bank financial management

国内城投公司(六)登封市建设投资集团有限公司
作为登封市城市建设的核心载体,登封市建设投资集团有限公司(下称“登封建投”)的发展轨迹,既是县域城投平台依托地方政府信用扩张的缩影,也折射出低财政实力区域城投在化债深水区的普遍困境。从2007年成立至今,这家国企从深耕本地基建的“主力军”,逐渐陷入债务逾期、失信被执行的漩涡,其历程与风险事件的爆发,为县域城投的规范化发展敲响了警钟。初创与扩张:绑定地方发展的基建之路登封建投的前身可追溯至2007年
2026-01-21
政府投资基金新规落地:城投转型迎考 信用分化加剧
2026 年 1 月 12 日,《关于加强政府投资基金布局规划和投向指导的工作办法(试行)》与《政府投资基金投向评价管理办法(试行)》两项新规正式出台。作为 2025 年国务院办公厅相关指导意见的落地细则,新规首次在国家层面搭建起政府投资基金 “布局规划 — 投向管控 — 全流程评价” 的系统性管理框架,为行业高质量发展划定路径,也给城投企业转型带来全新机遇与挑战。政府投资基金是各级政府联合社会资
2026-01-21
未按约定用债募资 4.3 亿 AA城投平台遭证监局出具警示函
2025年4月25日,上海证券交易所就应AA 级城投平台株洲新芦淞产业发展集团有限公司(下称 “新芦淞集团”)贸易违规对新芦淞集团及相关责任人予以通报批评的决定,处决书如下:2026 年 1 月 15 日,湖南证监局对 AA 级城投平台株洲新芦淞产业发展集团有限公司(简称 “新芦淞集团”)及相关责任人下发警示函,相关违规行为已记入证券期货市场诚信档案。此次核心违规问题为,新芦淞集团未按 “24 芦
2026-01-21
化债冲刺期:城投退平台与转型的并轨演进及分化格局
新一轮化债周期启动以来,在政策严监管与融资环境收紧的双重压力倒逼下,城投平台正加速剥离政府融资属性,从“名义上的平台退出”向“实质性市场化转型”深度推进。不过,随着2027年6月退平台时限日益临近,区域间分化态势愈发明显:经济强省依托资产整合实现率先突破,而尾部区域则陷入“脱钩后转型滞后”的真空局面。展望未来,头部优质城投将更适配市场化经营主体身份参与竞争,尾部平台加速出清,化债重心或从隐性负债转
2026-01-19
国内城投公司(五)开封城市运营投资集团有限公司
开封城市运营投资集团有限公司(下称“开封城运”)是开封市核心城投平台,深耕城市基建与运营领域多年,正依托区域战略机遇向“新型城市建设运营商”转型。其业务布局、债务状况及治理稳定性,既是地级市城投转型的典型样本,也折射出行业共性挑战——而近年多起城投违约案例,更凸显了这类平台转型中的风险底线。以下结合公开信息与同类案例,从核心概况、业务布局、信用债务、风险关注点四大维度展开解析。一、核心概况:国资背
2026-01-16
城投转型迈入 “大运营时代”:从融资工具到现金流创造者
城投非标融资准入持续收紧,“335 指标” 成为多数机构的基本门槛,主体资质与真实经营能力、可持续现金流,正成为获得融资支持的核心前提。叠加存量债务压力与 2027 年全面 “退平台” 倒计时,城投依赖政府信用、充当基建发包人的旧模式已难以为继。转向 “城市综合运营商”,深耕市场化公共服务与城市资产运营,既是政策导向与自身优势的结合,也是打通融资通道、实现可持续发展的必由之路。对深耕城投非标融资、
2026-01-16
查看更多 +
中植专栏

中植系崩塌深扒:四大财富公司失信成瘾,2000 亿窟窿下投资者兑付无门
2026 年伊始,曾号称万亿规模的中植系金融帝国,早已褪去昔日光环。其旗下恒天财富、大唐财富、新湖财富、高晟财富四大财富公司,正深陷司法执行的连环漩涡,限消令、被执行人名单、经营异常等标签接踵而至。看似零散的司法惩戒背后,是资金池崩塌的疮疤、2000 亿资金缺口的绝望,以及无数投资者血本无归的惨痛现实。司法惩戒沦为 “纸面约束”:失信公司早已人去楼空司法文书的严肃性,在中植系的残局面前显得苍白无力
2026-01-20
从千亿帝国到破产清算:中植集团 29 年兴衰全纪录
2025年深秋,多地警方对新湖财富、大唐财富等中植系旗下财富公司分支机构立案侦查的消息,再次将这个曾经的千亿金融帝国拉回公众视野。从1995年黑龙江伊春的一家木材企业起步,到巅峰时期掌控3.6万亿资产,再到如今248家关联企业合并破产、15万投资者被套,中植集团29年的起落,不仅是一个资本帝国的崩塌史,更是中国金融市场监管与投资者认知不断成熟的镜像。一、草莽起家:从木材生意到金融敲门砖(1995-
2026-01-20
6月5日“中植系”旗下恒天财富广州、深圳负责人已判决
刚刚!“中植系”旗下恒天财富广州、深圳负责人已判决6月5日,深圳市南山区法院开庭排期公告:6月5日下午14:50在203审判庭开庭审理被告人夏祥云、喻媚媚、张茜涉“非法吸收公众存款罪”案件,案号为(2025)粤0305刑初470号。有知情人士称,公告中所称的夏祥云就是恒天财富合伙人、广深区域CEO;而喻媚媚为恒天财富家族办公室深圳第一事业部负责人.目前判决书内容并未对外公开,需要等待。从2023年
2025-06-09
中植系,2024年兑付无望!
2024年会不会兑付?一直是中植系投资人最为关注的问题,但是2024年即将结束,中植系今年兑付是无望了。12月19日,深圳市南山区人民检察院发布通报称,犯罪嫌疑人夏祥云、张茜、喻媚媚涉嫌非法吸收公众存款罪一案,已于近日由深圳市公安局南山分局移送我院审查起诉。据报道,通报称的夏祥云为恒天财富合伙人、广深区域CEO。中植集团原董事局主席等49人被公诉2024年8月,北京市公安局朝阳分局以中植企业集团有
2024-12-30
中融信托某产品拍卖成功,兑付比例约35%!
近日,中融信托一逾期产品发布临时公告,获得信托贷款的融资主体公司进入破产清算程序后,资产处置有进展,涉及的两块位于重庆两江新区的土地地块在阿里拍卖结束并竞拍成功,拍卖成交价为13.38亿元。中融信托表示将继续跟踪后续的资产分配方案。据了解,拍卖成功后,还要扣除核定工程款有6亿多,剩下约7亿才是中融信托的。该产品全称为“中融-骥业149号集合资金信托计划”(以下简称中融骥业149号)。募集材料显示,
2024-12-24
中植系到底有多少定融产品?债权人整理出50多个
中植系定融产品到底有多少,不仅外界不知道,就连中植系定融债权人恐怕也不清楚。有人对中植系涉及发行的定融固收类产品进行了整理,收集到了51个定融固收类产品。从下图整理的统计表里可以看出,每个产品名称都有合同、备案机构、差补承诺方、发行人、管理人以及募集账户,可以说,做得非常严密,让人无法相信里面还藏着鲜为人知的东西。不要怀疑中植系定融债权人的智慧,但遗憾的是还是遭遇暴雷了。以中植系定融固收产品康邦胜
2024-12-24
查看更多 +
宏观研报

国家统计局:2025年中国GDP同比增长5%
       1月19日,国家统计局发布2025年中国经济年报。初步核算,全年国内生产总值1401879亿元,按不变价格计算,比上年增长5.0%。分季度看,一季度国内生产总值同比增长5.4%,二季度增长5.2%,三季度增长4.8%,四季度增长4.5%。从环比看,四季度国内生产总值增长1.2%。统计局全文如下:  2025年经济发展向新向优 预期目标
2026-01-19
AI 接管数字世界?千问升级背后,藏着互联网入口重构的投资逻辑
1 月 15 日,阿里千问的重磅更新引发热议 —— 全新 “AI 生活助理” 上线,仅凭一句自然语言,就能完成点外卖、订酒店、找餐厅、办政务等操作;同步邀测的 “任务助理”,更能搞定办公制表、数据分析、PPT 制作等复杂事务。对普通用户而言,这是便捷度的跃升;但对投资者来说,这绝非简单的功能叠加,而是 AI 从 “工具” 向 “数字世界主驾驶” 进化的信号,背后藏着互联网生态与流量格局重构的核心逻
2026-01-16
央行精准降息落地!1 月 19 日起执行,小微企业、科创企业将迎融资红利
央行又出手稳经济了!这次是针对性的结构性降息,1 月 19 日起正式落地 —— 再贷款、再贴现利率统一下调 0.25 个百分点。这是继 2025 年 5 月之后,央行再次下调这类结构性货币政策工具利率,信号意义十足。对普通人来说,可能觉得 “降息” 离自己有点远,但其实这波操作直接关系到小微企业融资成本、科创企业发展活力,甚至整个经济的复苏节奏。今天就用通俗的话,把这件事讲明白。先划重点:这次降息
2026-01-15
百年变局下的战略博弈:铜,不止是商品,更是大国竞争的 “硬通货”
在大家的传统印象里,铜可能就是做电线、水管的普通工业金属,顶多因为能反映经济冷暖,得了个 “铜博士” 的称号。但现在不一样了,在百年变局的大背景下,全球都在搞战略博弈,铜早就跳出了 “普通商品” 的范畴,成了大国竞争里的 “硬通货”。为啥铜的地位会发生这么大的变化?核心原因就在于,全球的宏观环境和金融秩序都在重构。以前我们看铜价,只需要盯着经济好不好、工厂开工多不多;现在再看铜,得站在全球战略博弈
2026-01-15
铜为何是 AI 时代的 “原油”?新能源 + 算力双轮驱动,需求爆发在即
大家肯定都听过 “石油是工业的血液” 这句话吧?在过去的工业时代里,不管是开车、建厂还是搞运输,都离不开石油,它确实撑得起 “血液” 这个称呼。但现在不一样了,我们已经慢慢走进 AI 主导的时代,有另一种金属正在悄悄接过 “工业血液” 的接力棒 —— 它就是铜。可能有人会疑惑,铜不就是用来做电线、水管的普通金属吗?怎么能和石油相提并论?其实核心原因就在于,我们获取能源的逻辑,已经彻底变了。今天咱们
2026-01-15
百年三轮超级铜周期启示录:读懂历史,才能看清当下的投资机会
大家常说铜是 “铜博士”,能精准感知经济冷暖。但很少有人留意,这枚金属背后藏着百年全球经济的 “时代密码”。回溯历史,铜价的每一轮超级上涨周期,都不是孤立的价格波动,而是和当时的全球产业升级、地缘博弈、货币松紧深度绑定的时代缩影。从战后重建到亚洲崛起,再到中国工业化浪潮,百年间铜价走过三轮波澜壮阔的超级周期。读懂这三轮周期的涨跌逻辑,不仅能理解铜价波动的本质,更能为当下把握 AI 时代的铜投资机会
2026-01-15
查看更多 +
热点资讯
1
2
3
4
5
6
7
8
9
10
财经导读
热点视频

我要评论

comment
在线
预约
官方微信 产品小程序